唐库全自动写小说系统 1.0:AI生成百万字长篇小说,支持大纲与章摘校对

本站所有内容均由自动化程序抓取自第三方网站,部分内容未及时审核,如有侵权,违规,请联系我们第一时间删除!QQ:3963907323

Clash 小火箭 v2ray节点购买

好用的梯子,海外网络,快速稳定

Google

唐库全自动写小说系统 1.0概述

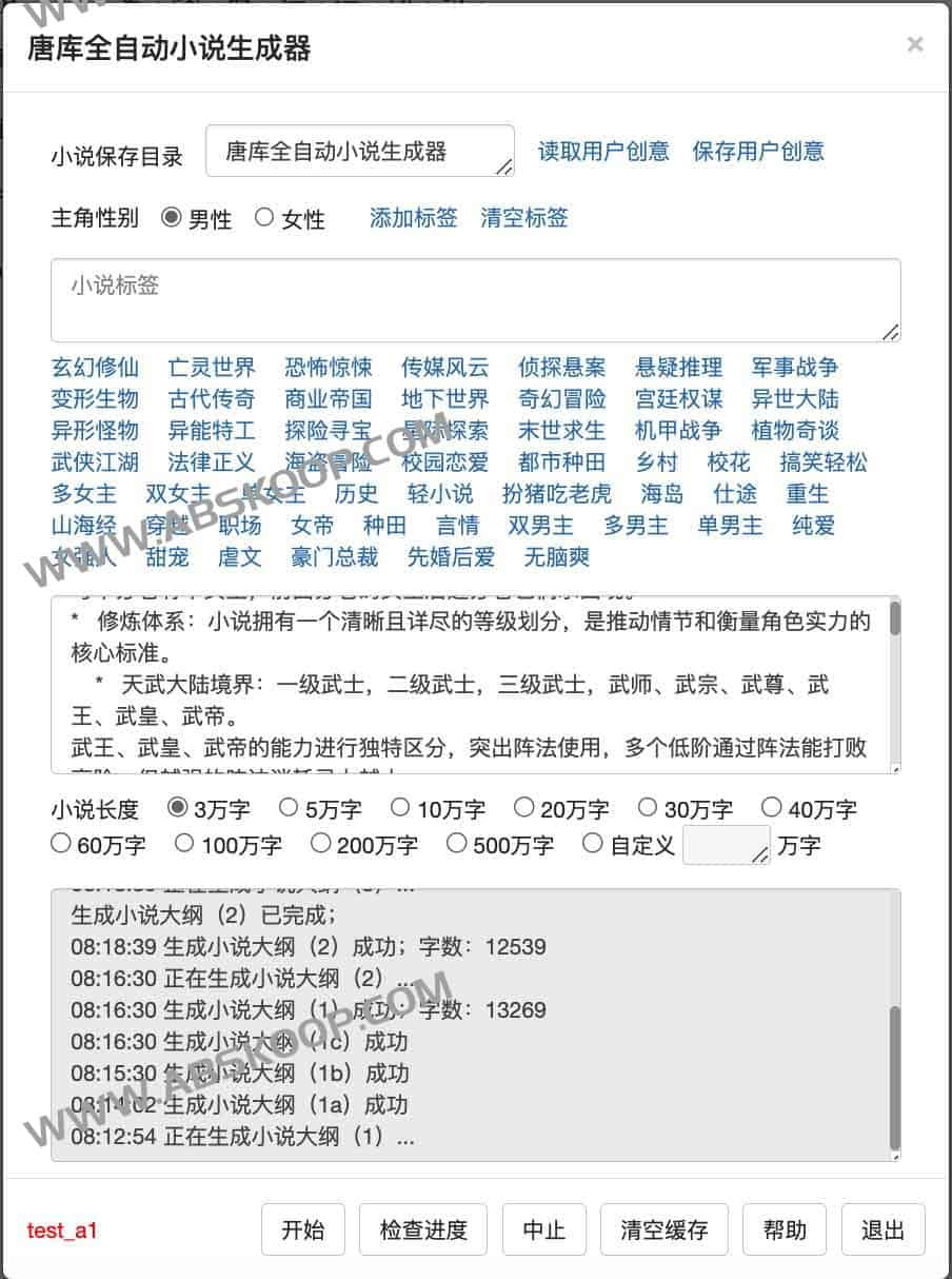
唐库全自动写小说系统 1.0(tanglib.org/cn.tanglib.org),系统面向长篇创作场景,可根据用户提供的“小说标签”和“创意”生成 3 万至 500 万字的长篇小说。系统不仅能同步生成小说大纲与章节摘要,还能自动校验逻辑一致性和叙事连贯性。不同于一般AI短文生成器,唐库在“长篇逻辑叙事”上取得突破,其生成的小说连 Gemini 2.5 Pro 都认可为“跨越了AI叙事门槛”的作品。

核心功能

  • 长篇自动生成:覆盖超长体量,主打情节推进与人物弧线的持续性。
  • 大纲与章摘:生成可读性强的结构说明与章节摘要,帮助创作者快速质检。
  • 质检导向的工作流:以“先大纲、看章摘、再微调”的流程降低长文失真与前后矛盾。

第三方反馈

作者示例将《人间神狱》的8万字章节摘要交由 Gemini 2.5 Pro 评阅。反馈要点集中在:

  • 主线清晰:主角“江澈”的身份与目标演进轨迹明确。
  • 人物弧光完整:心理变化与动机可追溯。
  • 逻辑闭环较严:伏笔有回收,行动具因果。
  • 世界观明晰:多派系与设定逐步揭示。
  • 画面与节奏感:追逐、对峙、智斗的场面组织有序。

以上为官方页面转述要点,并不代表通用或普遍测评结论;真实效果依赖题材、标签与提示词质量。

局限与应对

  • “AI味”仍需打磨:官方承认文本会保留可感知的AI风格,需要后期润饰。
  • 降AI率工具:提供面向 腾讯“朱雀”AI率检测 的降重方案,可降低检出概率,但无法保证100%通过。示例显示《人间神狱》部分片段降AI率后通过朱雀检测。
  • 作者责任:长篇发布前仍需人工抽检与风格化修订,确保一致性、事实性与版权安全。

适用场景

  • 原创世界观搭建、类型长篇试水、连载雏形打底。
  • 发行前的结构自查、人物设定连贯性检验。
  • 编辑部“快速出样本—评估—定向打磨”的流水线。

唐库全自动写小说系统 1.0获取与参考地址

官网入口:tanglib.org / cn.tanglib.org

本文链接:

相关文章

评论(0)
游客的头像
表情
全部评论
最新